主(zhǔ)要性能特點:
●樹脂砂鑄(zhù)造的整體底座床身結構,並經嚴格的時效處(chù)理(lǐ),確保機床的高(gāo)精度、高(gāo)剛性。
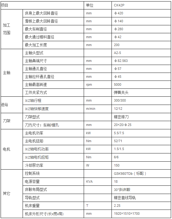
●30°斜置式床鞍導(dǎo)軌結構,確保機床的高剛性和排屑流暢。
●高精度(dù)通孔式套(tào)筒主軸結(jié)構(gòu),高速液壓回轉油缸及後拉式精密筒夾,主軸較高轉速5000轉/分。
●加寬型精密直線導(dǎo)軌(guǐ),增強了機床(chuáng)的整(zhěng)體剛性,車削粗糙度可(kě)達Ra0.8~0.4。
●中置式精密滾珠絲杠,消除了側扭力(lì),絲(sī)杠軸(zhóu)承采用進口專用絲杠支撐軸承,傳動平穩。
●縱向和橫(héng)向絲杠均采用無間隙聯軸器和交流伺(sì)服電機直聯,保證了傳動的高(gāo)精度。
●加寬T型刀架板擴大了刀具的安裝範圍,刀座調整方便,換刀高速準確,重複換刀誤差較小。
●高性能(néng)自動間歇潤(rùn)滑係統,能及時地對導(dǎo)軌、絲杠集中潤(rùn)滑,確保機床(chuáng)處於良好的潤滑狀態。
●彩色顯示屏的控製係統,具有USB接口,傳輸極為方便。
●外置式獨立強(qiáng)電櫃,維護方便(biàn);後(hòu)置式獨立冷卻箱和接屑盒,排屑(xiè)流暢(chàng),清屑方便。
●機、電、液一體(tǐ)化,知名品牌氣動、電器(qì)元件,性能可靠。
●全封閉罩殼,不鏽鋼防(fáng)護,操作安全舒適。

當前位置:






